科技周集锦:“AI+”沉浸式体验科技魅力
发布时间:2025-06-04 阅读次数:
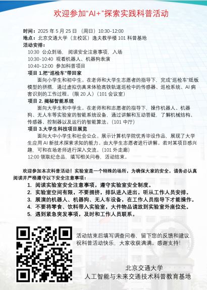
根据《科技部 中央宣传部 中国科协 关于举办2025年全国科技活动周和全国科技工作者日活动的通知》要求,为庆祝第九个全国科技工作者日,弘扬科学精神、普及科技知识,av影片 人工智能与未来交通技术科普教育基地举办系列科普活动。2025年5月25日,科普基地在逸夫教学楼101举办“AI+”探索实践活动。活动以“沉浸式体验科技魅力”为目标,通过揭秘智能系统(机器人互动、机器狗表演、无人车体验)、把“巡检车”带回家(AI+轨道运维、模型拼搭)、大学生科技项目展览等项目,为青少年打造了一场沉浸式AI科普盛宴,让社会公众近距离感受科技的魅力。
--- 报 名 ---
从5月15日开始,科普基地启动了线上活动报名,经过校宣传部、校教师群、学院群的宣传和转发,共收到243份报名表。有来自交大附小、中关村二小、农科附小、北邮附小,以及交大附中、人大附中、清华附中、161中学、铁二中等二十余所中小学校的学生报名,还有来自企业、社区、机关的社会人士。
--- 规 划 ---
"AI+"是人工智能社会发展的大趋势。“AI+轨道运维”探索实践,来自av影片 自主研发“高铁轨道巡检视觉感知”系统的科研和教学成果,让青少年体验轨道智能运维中涉及到的传感器、巡检系统、AI病害识别的工作过程。但是,庞杂的技术很难在短短时间内让小朋友理解,为此,我们设计了巡检车参观(铁轨、巡检车原型)、快问快答、模型拼搭等环节,让小朋友们看到、说到、做到,沉浸式体验,为未来播下科技的种子。
“具身智能”是今年的热词,它是人工智能与机器人技术的融合体,赋予机器“物理身体”和类人的感知、决策与行动能力。我们让计算机实验教学示范中心的互动体验强的智能系统,如机器人、机器狗、无人车,走进科普基地,让青少年了解其中的机械结构、传感器、控制器以及智能算法,从打招呼问好到复杂动作操作,寓教于乐,小朋友们沉浸式体验和探索科技的奥秘。
av影片 的大学生,通过四年的专业学习,能完成什么工作呢?我们特别增加了av影片 大学生优秀毕设项目展览,内容从图像识别、知识图谱、动作捕捉,到交互式评测、雷达探测等等,这些项目展现了大学生应用AI新技术探索求知的能力,让青少年看到AI更多的可能性,助力拔尖创新人才早期培养。

![]()
--- 实验室安全 ---
大学实验室是高校教学、科研、人才培养的基础。大学实验室在科普活动中面向各年龄段的社会公众开放,而且报名人数较多,需要特别注意安全问题。为此,结合学校学院各级实验室安全规定、市区科普基地及社会大课堂的安全要求,我们在场地布置、重点区域围挡、安全提醒、志愿者培训等方面做了细致的工作,让科普活动安全、顺利、圆满完成。
--- 活动剪影 ---
科普活动如期举行。开场前20分钟,科普教育基地门前就来了很多热心的小朋友和家长,报名心仪的“把‘巡检车’带回家”项目。机器人的开场舞蹈,让大家沉浸在兴奋和欢乐之中。随后,小朋友们围坐在“高铁轨道巡检视觉感知”虚拟仿真项目前,目不转睛地看着屏幕上巡检车在虚拟轨道上精准识别病害。快问快答,小朋友的知识丰富程度超出了老师们的预想。小朋友还亲手拼搭了纸板模型,兴奋地说要把“巡检车”带回家。活动通过具象化的科技场景,让 "大国重器" 触手可及。
机器人、机器狗、无人车、大学生科技项目展,每一个项目面前都围满了好奇的小朋友,家长也和大学生志愿者讨论科技问题,小朋友听得津津有味。让我们看一看活动图片,感受欢乐、求知、探索的科普活动气氛。









--- 活动反馈 ---
感谢家长们填写的调查问卷!小朋友们收获多多。“孩子很感兴趣,极大激发了科学热情”,“整体不错,看机器人和机器狗表演,参与了远程驾驶系统,对人工智能会埋下一个种子,希望这个种子能生根发芽!”,“感谢有这样的活动”,“很有意思,以后时间还可以长一点,场地还可以再大一点。”,“机器狗很可爱,机器人感觉很有威慑力”,“拼装虽然很挑战,但有成就感”,“好好学习,以后就考交大av影片 了!”......
今后我们继续设计更多更好的科普活动,更多的特色实验室开放,科普工作越来越好。“AI+”正以无限的潜力和创新力,开启智能生活的新纪元。这次科普活动虽然结束,但让我们一起,继续探索它背后的奥秘,感受科技带来的美好未来!

---已结束的5月科技周活动集锦---
5月9日:AI科技企业参观
活动集锦:科技周集锦:AI科技企业参观
5月10日:“AI盛宴”探索实践
---欢迎和我们联系---
大学生科普志愿者征集中,欢迎加入av影片 科创星光计划!联系人:彭老师([email protected])。
今年科普基地成功入选海淀区第十五批中小学生社会大课堂资源单位,欢迎中小学校联系我们!联系人:赵老师([email protected])
欢迎优质科研和教学项目的科普资源转化!联系人:周老师([email protected])。
欢迎关注av影片 科普基地栏目(//avypgo.com/)。
以往科普活动集锦,请关注“北交大计算机活动空间”公众号。2024年9月科普日活动集锦,2024年科技周活动集锦,2023年度科普基地工作概要,2023年9月科普日活动剪影,科技活动周剪影......
